中国国际新能源技术、零部件及服务展览会

12家车企、26位决策人扎堆!AI赋能汽车他们组团来北京“找方案”!

发表时间:2026-03-03 09:57


曾经主导格局的“三电系统”比拼,如今已全面让位于AI,掌握AI就等于攥住软件定义汽车的话语权。然而在AI重构汽车产业的赛道上,没有“老师傅”,全是“新手村玩家”——如今,它从不是可选的“加分项”,而是决定生死的“必答题”,但全行业都卡在“怎么答”的关键环节:没人敢宣称吃透AI落地逻辑,却人人怕被同行甩在身后


图片

AI 成车企新战场:从 “全员行动” 到 “集体焦虑”?


有权威数据显示,国内新能源汽车渗透率突破55%,智能座舱渗透率达47%;搭载高阶智驾的车型复购意愿比传统车型高40%,20万元内车型AI座舱渗透率超70%,AI已从“高端选配”变为“主流标配”。


车企从战略官宣到技术落地,“全员 AI 行动” 已成行业底色。比亚迪押注整车智能、长城深耕咖啡智能、吉利发力全域 AI 2.0,头部玩家们的布局密集落地

但热闹背后却藏着全行业的集体焦虑车企明知AI是未来,却不确定“先攻哪个场景”“选哪种技术路径”,这种“迫切想布局、却怕走弯路”的迷茫,让每个玩家都对新趋势、新技术、新经验“如饥似渴”。


图片

车企 AI 探索困局:核心战略与落地痛点


比亚迪:押注 “整车智能”以 “整车智能” 为核心战略,依托璇玑智能化架构,将自研璇玑 AI 大模型融入智驾、座舱等全领域,“天神之眼” 高阶智驾系统已规模化量产。但多场景 AI 功能的算力分配始终难以平衡,急需同行成熟的优先级规划思路参考。

图片

比亚迪璇玑架构


长城汽车:深耕 “咖啡智能”聚焦 “咖啡智能” 技术底座,推动 Coffee OS 座舱系统与 ASL 空间语言智能体落地,高速 NOH 智驾功能已在主销车型普及。可座舱与智驾的跨域数据、算力联动还不够顺畅,缺乏成熟的融合经验借鉴。

图片

Coffee Pilot智驾系统


吉利汽车:发力 “全域 AI 2.0”:打造全域 AI 2.0 体系,基于 WAM 世界行为模型构建 “整车大脑”,Flyme Auto 2 座舱的 Eva 智能体与千里浩瀚智驾系统形成协同。但跨场景 AI 协同(如车家互联)经验不足,智驾本土化适配效率也有待提升。

图片

图源:吉利汽车集团官方


行业数据更印证集体焦虑:高工智能汽车研究院统计,2025 年全球 85% 的 L2 + 级车型搭载 AI 功能,但仅 25% 的车企能明确其全生命周期价值;超七成车企在 AI 大模型、舱驾一体赛道 “试错迭代”,既怕落后又怕资源浪费。


图片

四大现象刷屏行业:为什么车企决策人集体出动?


中国设备管理协会新能源汽车产业发展促进中心策划的AI驱动汽车技术创新与生态协同-2026汽车AI技术研讨会暨产业链对接会为什么能让 12 家车企决策层快速参与绝非偶然,四个核心现象恰恰击中了行业摸索期的刚需!


报名“零犹豫”:

8个工作日锁定12家车企,需求刻不容缓


12家车企报名非常积极,在8个工作日内全部回函确认参与,核心共识是认为AI探索分秒必争,早摸清同行思路就多一分市场主动权。此次活动也通过严审供应链企业(仅邀请具备量产案例的核心团队)、设置50人内小规模闭门交流,确保车企与优质资源快速对接,减少无效沟通成本。

图片

往期活动精彩回顾


决策层“亲自下场”:

战略方向关键,峰会直连破壁垒


参会者都是精准部门的决策人,包括某新势力车企的智能座舱部部长、某自主品牌未来交通研究院的院长、某传统车企的智能空间域的技术专家等,只因AI是企业核心战略,方向判断容不得信息偏差。

图片
图片

11月 AI 赋能汽车标杆实战案例分享暨前瞻技术创新研讨会现场


28个需求“全链路覆盖”:

有备而来,不聊空的!


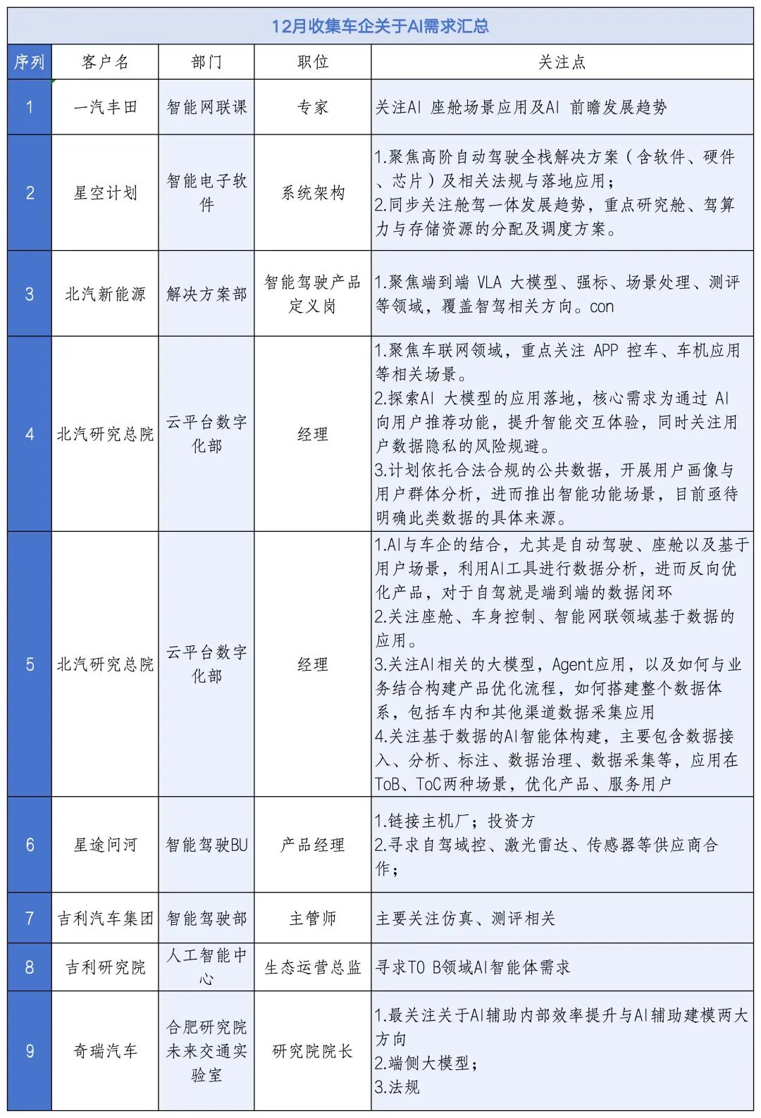
车企需求覆盖自动驾驶、智能网联、座舱交互、数据应用、AI芯片与硬件核心板块,核心是“找探索路径以及适配的供应链企业”,避免盲目试错。目前已收集车企28个精准需求,期待同领域决策人面对面交流,参会既能掌握同行动态,又能碰撞跨场景协同思路,精准匹配供需。

图片

部分车企需求


目标“很精准”:

资深专家坐阵,全程干货避弯


企业参会目标明确,就是来学习的:“想知道别人在做什么,哪些技术值得投入”。本次活动将特别安排AI领域资深专家进行深度行业趋势与实操分享,更设置深度交流会,大家闭门畅所欲言;所有演讲严格遵循“已上车案例+技术细节”规则,让决策人快速判断技术适配性,相当于为车企提供“可直接参考的避坑指南”,精准匹配对“试错经验”的渴求。


图片

3 月北京:这场 “必修课”,错过再等一年


目前供应链企业席位仅剩6席,技术路演还剩1位,期待您的加入!与其独自摸索,不如2026年3月14-15日,来北京·首都国际会展中心这场“决策人聚会”,摸清AI落地真实路径,破解转型难点!


联系方式:

AI板赋能汽车工作部负责人:梁峻玮

联系电话: 177 1152 7544(同微信)


图片


修改于2026年1月8日
留言
写留言